打开 App
英雄归来最新动向
英雄归来最新动向
链接复制成功
快去分享给好友吧~
英雄归来
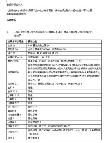
3.6更新预告(3月6日11点更新)
英雄归来开发者
2017/03/06
1
英雄归来
2.15更新记录
英雄归来开发者
2017/02/15
英雄归来
一月更新预告1(具体日期待定)
英雄归来开发者
2016/12/30
英雄归来 福利
4876
+1
英雄归来
近期更新预告(日期待定)
英雄归来开发者
2016/12/15
英雄归来
《英雄归来》更新预告
英雄归来开发者
2016/11/15
英雄归来
关于无法掠夺其他领主的问题
英雄归来开发者
2016/11/03
英雄归来
英雄归来——游戏进阶篇
英雄归来开发者
2016/10/31
17
英雄归来
英雄归来装备篇(入门级)
英雄归来开发者
2016/10/28
1
英雄归来
2.27更新预告(更新时间待定)
英雄归来开发者
2017/02/27
1
英雄归来
一月更新预告2(更新时间待定)
英雄归来开发者
2017/01/16
1
英雄归来
1220更新记录
英雄归来开发者
2016/12/20
英雄归来
1219更新内容
英雄归来开发者
2016/12/20
英雄归来
英雄归来1122版本更新内容
英雄归来开发者
2016/11/22
1
英雄归来
11月3日英雄归来维护公告
英雄归来开发者
2016/11/03
1
英雄归来
11月1日《英雄归来》服务器维护公告
英雄归来开发者
2016/10/31
英雄归来 资讯
7911
+9
英雄归来
英雄归来——英雄深度解析
英雄归来开发者
2016/10/28
7
1
2
3
更多相关
绝地莽荒 论坛官方内容
保卫萝卜 资讯
花花与幕间剧 福利
上古修仙 资讯
另一个伊甸超越时空的猫 梅纳斯试炼平地攻略
守护者们最新动向
光引剧场最新动向
隐形战争 论坛官方内容
仗剑封魔 社区同人
奥奇传说阵容推荐
闪灵少女 论坛精华
英雄归来 论坛官方内容
英雄归来 资讯
茜色世界中与君咏唱 论坛官方内容
Orzmic最新动向
世界计划: 多彩舞台 feat.初音未来 资讯
叛逆性百万亚瑟王最新动向
以德服人 资讯
Boids Light最新动向
英雄归来 福利
打开
查看更多
网页版