打开 App
2047 资讯
2047 资讯
链接复制成功
快去分享给好友吧~
【星河年代】版本新卡全卡预览 矩阵&智械
胡天虎
2021/08/18
41
端午佳节,双倍奖励!同时推荐上分牌组
判官
2019/06/06
14
ZOAT月刊DIY比赛 规则大纲
CadenssimO_o
2019/09/30
20
2047 社区同人
22921
+68
8月21日更新公告,两大OTK削弱,帝国大幅加强
判官
2019/08/20
31
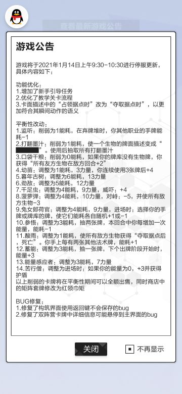
1月13日公告解析(监听又加强?)
地鼓
2021/01/13
30
【星河年代】版本新卡全卡预览 帝国&联邦
胡天虎
2021/08/18
32
2月3日紧急更新公告
语言学家
2021/02/03
31
3月20日更新公告!凶猴垒手终于可以退点
判官
2020/03/18
27
【星河年代II】新卡预览(矩阵、智械)
语言学家
2021/11/14
23
11月15日更新公告
语言学家
2021/11/14
31
罪城风云补充包来袭!30张新卡全部公布
判官
2019/01/11
17
【星河年代II】新卡预览(祸岛、蜂巢)
语言学家
2021/11/14
30
就是这周末!《2047》带你玩转Weplay!
语言学家
2020/11/13
36
10月29日更新公告
语言学家
2021/10/28
19
创意驱动乐趣 CCG独立游戏《2047》正式上线
判官
2018/07/17
19
八月月赛卡组公布(8.1日早十点后)
好想养只萘芙莲
2021/07/31
25
2047 智械攻略
7439
+23
【每周新卡】中立新卡两张;六一新图谜底公布!
判官
2020/06/09
32
【星河年代II】新卡预览(帝国、联邦)
语言学家
2021/11/14
28
5
6
7
8
9
更多相关
2047卡组攻略
降维打击(TapTap测试版)最新动向
2047 论坛官方内容
2047 攻略
故障牧场 资讯
非日常邂逅物语(测试服) 论坛官方内容
2047 社区同人
2047阵容推荐
2047 祸岛攻略
2047 论坛精华
2047 福利
2047最新动向
功夫英雄 福利
2047 智械攻略
2047 愚者械攻略
2047强度榜
2047 幽灵岛攻略
2047 变异岛攻略
掌门下山 论坛精华
2047 死亡岛攻略
打开
查看更多
网页版