打开 App
驱入虚空 资讯
驱入虚空 资讯
链接复制成功
快去分享给好友吧~
驱入虚空
虚空期刊 | 《高塔》第六期——七夕特刊
汪财
2025/08/29
8
驱入虚空
【驱入虚空】| 装备厂牌介绍——北风
汪财
2023/05/15
27
驱入虚空
【反馈收集】| 《驱入虚空》「春季…测试」反馈&BUG收集
汪财
2023/09/22
18
驱入虚空 攻略
42304
+110
驱入虚空
【公测倒计时】|《驱入虚空》公测开启,倒计时2天!
汪财充电桩
2025/01/22
14
驱入虚空
【虚空公告】|《驱入虚空》「春季…测试」正式开启!
汪财
2023/09/22
14
驱入虚空
幽幽艾草香,绵绵情意长 端午来祝福,岁岁常安康! [表情_大笑]祝大家端午安康![表情_开心] ----------------------- 《驱入虚空》开发进行中,更多信息请持续关注我们~ 预约地址:驱入虚空-安卓iOS官方预约-TapTap 新浪微博:@驱入虚空 的个人主页 - 微博 (weibo.com) QQ群:667151873 #发现好游戏 #宝藏厂商 #游戏日常 #游戏安利 #驱入
汪财
2024/06/10
19
驱入虚空
【研发日志】角色的诞生---年春秋
汪财
2023/04/14
24
驱入虚空
【研发日志】角色的诞生———路易·卡佩·波旁
汪财
2023/06/07
26
驱入虚空
二次元还能这样玩/限时开测/角色顶飞了❗
耿鬼鬼
2024/06/24
4
驱入虚空
亲爱的驱驱们! 汪财给大家带来了试玩节最后一次内容修复更新公告!(撒花~) 我们将于6月27日早10点进行不停服更新~ 这次更新手机端新增“智能瞄准”测试版,当前为默认开启,大家可在设置-操控设置-智能瞄准中选择关闭。(*可能有部分武器无法使用该功能,如默认未开启可自行前往设置开启。) 欢迎大家积极试用并反馈,我们会在后续迭代中不断优化体验。 最后感谢大家在试玩节期间对我们的积极反馈! 希望大家玩
汪财
2024/06/26
9
驱入虚空
【研发日志】角色的诞生———朱莉·摩恩
汪财
2023/07/31
47
驱入虚空
亲爱的大家:「春季…测试」已于今日顺利开启,感谢各位伙伴的关注与支持~ 我们将于今晚10:30停服更新,于今晚11:00开服。 以下图片是汪财给大家带来的「春季…测试」首日总结以及首次更新的内容修复公告! TIPS:安卓跟pc都需要关闭启动器重开启并更新#游戏安利#游戏推荐#游戏讨论#游戏资讯#宝藏厂商
汪财
2023/09/22
6
驱入虚空
和《驱入虚空》一起云团圆,大家中秋假期快乐~
汪财
2024/09/15
21
驱入虚空
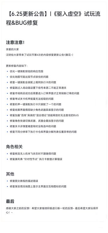
驱驱们空空们! 汪财给大家带来了《驱入虚空》试玩节第4次更新修复公告内容!(撒花~) 感谢大家对我们诸多问题的反馈和包容! 我们将于明日(6月26日)上午10点不停服更新! 希望大家玩的开心哦~~~ #2024TapTap游戏节 #发现好游戏 #宝藏厂商 #游戏安利 #游戏推荐 #游戏资讯 #驱入虚空
汪财
2024/06/25
12
驱入虚空
【研发日志】角色的诞生———沙娜·帕拉西奥斯
汪财
2023/07/03
27
驱入虚空
【研发日志】角色的诞生---桃宫诺诺
汪财
2023/05/08
24
驱入虚空 帕梅拉攻略
8905
+1
驱入虚空
6.23/24 两天游玩感受以及发现的小问题~~~
努力努力再努力z
2024/06/24
3
驱入虚空
🎄【驱入虚空】| 祝大家圣诞节快乐!🎄
汪财
2023/12/25
18
14
15
16
17
18
更多相关
降龙猎手最新动向
香肠派对 飞碟攻略
比特小队最新动向
驱入虚空 活动攻略
驱入虚空 论坛精华
驱入虚空 社区同人
驱入虚空 帕梅拉攻略
风之卷轴 论坛官方内容
驱入虚空 武器攻略
驱入虚空 蛇妹攻略
主神模拟器2 论坛精华
先驱Harbingers: 末日中的无尽战争 福利
驱入虚空 攻略
驱入虚空 新版本攻略
驱入虚空 光翼攻略
城堡传说大乱斗 伽蓝攻略
驱入虚空 福利
驱入虚空最新动向
驱入虚空 论坛官方内容
驱入虚空 肥龙攻略
打开
查看更多
网页版