打开 App
飞吧龙骑士 攻略
飞吧龙骑士 攻略
链接复制成功
快去分享给好友吧~
飞吧龙骑士
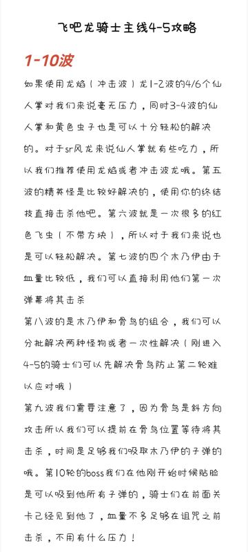
sr龙主线4-5详细攻略!纯文字专享
小诺诺吖
2023/08/24
7
飞吧龙骑士
梅林达攻略!适合所有骑士的梅林达大姐姐!<内有码>
Maki
2024/05/20
9
飞吧龙骑士
扭蛋合成反面教材(主页有攻略)
羽泽
2024/02/07
3
飞吧龙骑士 福利
103884
+294
飞吧龙骑士
雷旋转球斯卡蒂0星初步评价
兔兔兔兔兔!
2024/01/12
5
飞吧龙骑士
装备向续集(道友我又来啦)
淡漠以为然
2024/03/07
11
飞吧龙骑士
简简单单好吧
*_-_-_*
2023/10/12
8
飞吧龙骑士
来自玩了45天200级的一点点建议
他没动
2023/11/08
5
飞吧龙骑士
新龙的机制完爆奶龙,冲击波真没一个能用的
User591837605
2024/01/14
4
飞吧龙骑士
不用氪赏金可以过活动难度10
风子乀
2023/11/17
3
飞吧龙骑士
玩飞吧龙骑士一个月的总结,刚刚入坑或者想要入坑的可以看看
别走啊我还没有上车
2023/11/08
8
飞吧龙骑士
冰龙无双项链测试(更新元素加成比例)
猫猫家的木头
2023/10/14
9
飞吧龙骑士
【龙骑冒险手册】新手入门攻略:封印系统
喵老板
2023/08/16
12
飞吧龙骑士
UR理性梯度(经济基础决定上层建筑版)
User320675836
2023/11/19
9
飞吧龙骑士
0星50级美狄亚,无赏金4复活过十层副本攻略
區盖
2023/11/21
6
飞吧龙骑士
赤狐传说超值攻略!轻松拿满商店所有奖励!
喵老板
2024/04/28
5
飞吧龙骑士
敖霜讲解
柳芗
2024/03/09
10
飞吧龙骑士 宝物攻略
13530
飞吧龙骑士
梦境第三章第二关攻略!你怎么知道我通关了?
Maki
2024/03/19
11
飞吧龙骑士
全角色秒伤计算图表(持续更新)
柳芗
2024/05/06
9
5
6
7
8
9
更多相关
胖兔文明 攻略
最佳球会兑换码
友友堂 福利
猫游纪 攻略
校花梦工厂 论坛官方内容
洋果子店ROSE 论坛精华
契约OL 攻略
仙与仙途最新动向
纳兹冒险记最新动向
新盗墓笔记 福利
开间小店最新动向
俄罗斯方块环游记最新动向
冒险之旅:神魔大战 论坛精华
毁灭战士:黑暗时代最新动向
MakeS ‐早安,我的少年 论坛精华
气球塔防6 属性攻略
豪杰成长计划 岁月卡攻略
取经是不可能被阻止的最新动向
生态瓶计划 Project Terrarium最新动向
洛伊 资讯
打开
查看更多
网页版