打开 App
零之战线 攻略
零之战线 攻略
链接复制成功
快去分享给好友吧~
零之战线
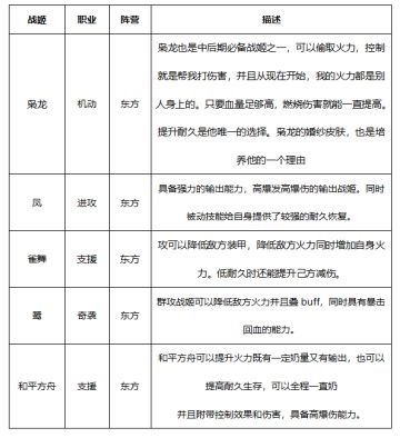
【萌新指南】零之战线新手攻略 - 战姬基础
该用户已注销
2021/08/06
7
零之战线
【攻略】御三家之一九江阵容推荐
该用户已注销
2021/08/30
2
零之战线
【攻略】御三家之一SU-85阵容推荐
该用户已注销
2021/09/01
3
零之战线最新动向
1697
+78
零之战线
【攻略】御三家之一小野猫阵容推荐
该用户已注销
2021/09/02
2
零之战线
【萌新指南】与你的珍爱角色一同成长!- 战姬提升
该用户已注销
2021/08/08
5
零之战线
【萌新指南】这是你掉的孔雀鱼吗——钓鱼玩法介绍
该用户已注销
2021/09/14
6
零之战线 论坛官方内容
12860
+80
更多相关
克鲁赛德战记最新动向
漏洞回想 论坛官方内容
路人女主?别开玩笑啦! 论坛官方内容
看!土豆们的武器工坊! 论坛官方内容
龙套英雄 论坛官方内容
泡面三国最新动向
合合王国 论坛官方内容
零之战线 资讯
零之战线 福利
猫咖怪谈 社区同人
零之战线 论坛官方内容
#COMPASS 战斗天赋解析系统 论坛精华
第二人生最新动向
零之战线最新动向
魔戒战争 论坛精华
Beat Blade最新动向
勇闯要塞 论坛官方内容
主公走一步最新动向
诸神皇冠 炼金攻略
崩坏:星穹铁道 第六世界攻略
打开
查看更多
网页版