打开 App
铁甲战队 论坛官方内容
铁甲战队 论坛官方内容
链接复制成功
快去分享给好友吧~
铁甲战队
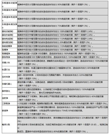
超详细炮弹数据!
jiojio
2019/05/30
11
铁甲战队
一周福利大礼包送达!
jiojio
2019/07/17
3
铁甲战队
加入《铁甲战队》官方群送宝石啦!
jiojio
2019/05/23
11
铁甲战队
《铁甲战队》二测7月11日开启!
jiojio
2019/07/10
4
铁甲战队
《铁甲战队》IOS测试开启!
jiojio
2019/05/26
2
铁甲战队
5月29日更新公告
jiojio
2019/05/28
1
铁甲战队
5月25日更新公告!
jiojio
2019/05/25
4
铁甲战队
6月14日更新内容
jiojio
2019/06/14
铁甲战队
【铁甲战队】第三次测试今日开启!!!
jiojio
2019/10/17
6
铁甲战队最新动向
1824
+9
铁甲战队
致想参与IOS测试的大大们!
jiojio
2019/05/23
7
铁甲战队
二测全新内容预告
jiojio
2019/07/05
5
铁甲战队
6月18日更新公告
jiojio
2019/06/17
2
铁甲战队
7月13日更新内容
jiojio
2019/07/13
2
铁甲战队
6月4日更新公告
jiojio
2019/06/04
1
2
更多相关
末日雄师 论坛官方内容
铁甲战队最新动向
原神 凝光攻略
原力守护者(测试服)最新动向
封印战记 社区同人
塔塔塔塔塔防 论坛精华
古代战争 圣光攻略
无限旅程 论坛官方内容
杖剑传说职业推荐
地下城与勇士:起源 普通攻略
异世界转生模拟器 资讯
羞羞的魔法师 论坛精华
大闹天庭情迷龙女 资讯
命运扳机-PC 资讯
魔卡少女樱:回忆钥匙 食材攻略
勇者大乱斗(Bit Heroes) 福利
魔灵召唤: 克罗尼柯战记 攻略
冲啊原始人 论坛精华
离线小游戏 资讯
仙境苍穹 资讯
打开
查看更多
网页版