打开 App
道友请留步 论坛精华
道友请留步 论坛精华
链接复制成功
快去分享给好友吧~
道友请留步
🎐送666元宝🎐新灵武取外号行动——开始!
道友小狐狸
2024/03/27
61
道友请留步
新版宠物技能修炼思路
土豆
2020/07/12
49
道友请留步
【有奖活动】「因果寻迹·三兔」送上线福利!
道友小狐狸
2024/05/22
55
道友请留步装备攻略
81395
+1
道友请留步
❤️组队专区❤️拿20000元宝、变装任选箱的秘密都在下面啦!
道友小狐狸
2024/12/14
24
道友请留步
【已开奖】🎁送元宝&周边🎁三界召集令之【神仙剪影创作大赛】!
道友小狐狸
2022/04/21
48
道友请留步
全新版本预告 | 仙缘洞天新玩法福利不停!(附taptap排行榜第10名礼包)
热情洋溢小唐僧
2019/10/28
89
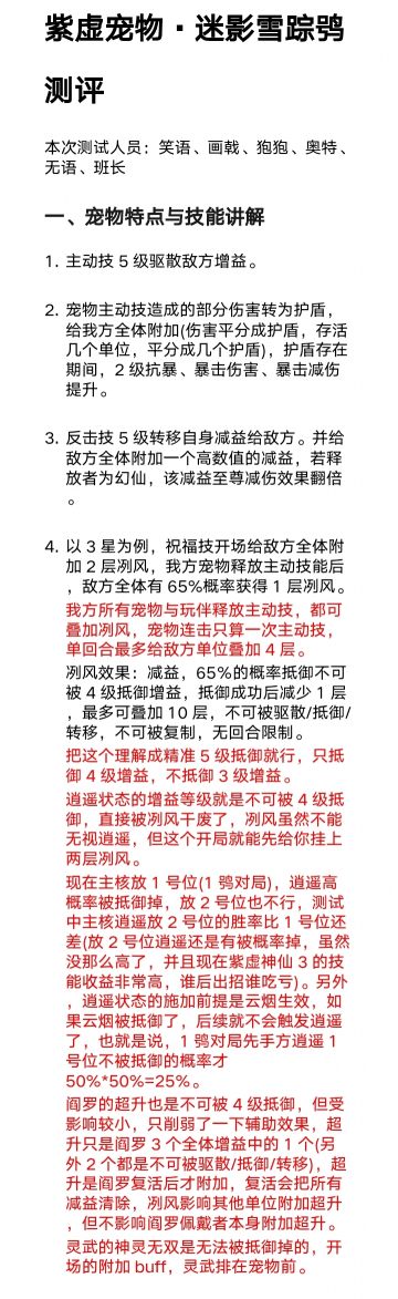
道友请留步
紫虚宠物·迷影雪踪鸮测评
笑语
2022/08/31
90
道友请留步
赤魇宠物·万变糖官兔测评
笑语
2023/05/24
111
道友请留步
三界事早知道 | 👚人气变装或将返场,优化内容看这里👚(留言送蛰龙桃华任选)
道友小狐狸
2023/11/02
43
道友请留步
赤魇天书·紫霄神雷录测评
笑语
2023/09/16
71
道友请留步
【有奖活动】英姿飒爽新幻仙登场!来取名!
道友小狐狸
2024/10/18
30
道友请留步
有奖活动 | 开始!2024年的最后冲刺!
道友小狐狸
2024/11/18
23
道友请留步
赤魇幻仙·夫诸测评
笑语
2023/06/21
71
道友请留步
幻仙的正确打开方式
土豆
2020/02/29
58
道友请留步
赤魇天书·两仪司命经测评
笑语
2023/11/17
83
道友请留步
赤魇灵武·幽昼灯测评
IE必须死
2023/07/06
84
道友请留步 幻化攻略
107264
+2
道友请留步
新版本之我见!关于新版本的攻略(也不算是攻略吧)个人见解,希望对大家有帮助!最新已更新法相,灵武!!
GG Bond @
2020/07/08
57
道友请留步
【有奖活动】万蛊蚀天羚💀送的礼道友敢接吗?!
道友小狐狸
2024/05/07
55
10
11
12
13
14
更多相关
道友请留步装备攻略
道友请留步 福利
道友请留步 白嫖攻略
道友请留步 活动攻略
道友请留步 论坛官方内容
道友请留步 攻略
道友请留步 神仙测评攻略
道友请留步 赤魇攻略
道友请留步 幻仙攻略
道友请留步兑换码
道友请留步 幻境攻略
卧虎藏龙贰 论坛官方内容
道友请留步强度榜
道友请留步最新动向
道友请留步 星姬攻略
道友请留步 宠物攻略
道友请留步 天书攻略
道友请留步 资讯
道友请留步 琉璃攻略
道友请留步 幻境副本攻略
打开
查看更多
网页版