打开 App
超级精灵手表 资讯
超级精灵手表 资讯
链接复制成功
快去分享给好友吧~
超级精灵手表
【测试须知】游戏测试返利活动以及相关规则
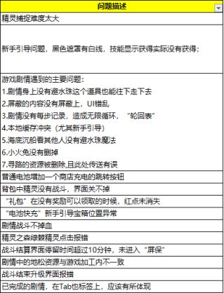
麻雀
2021/05/07
4
超级精灵手表
【二测反馈】Bug&问题反馈集中贴
麻雀
2021/06/04
10
超级精灵手表
【雷姆公告】开测第二天那些磨人心态的问题,我们都要解决
麻雀
2021/05/08
7
超级精灵手表最新动向
1909
+27
超级精灵手表
【FAQ】超级精灵手表首次开测训练师须知
麻雀
2021/05/07
5
超级精灵手表
【FAQ】超级精灵手表第二次测试须知
麻雀
2021/06/04
11
超级精灵手表
【首测通知】超级精灵手表5月7日早上10点约定你!训练师!
麻雀
2021/05/06
12
超级精灵手表
【雷姆大爆料】内测福利提前预知,第二次删档测试6月4日与你相遇
麻雀
2021/05/27
8
超级精灵手表
【雷姆岛建设记】训练师们的话我们都听见了
麻雀
2021/05/07
14
超级精灵手表 论坛官方内容
17388
+6
更多相关
辰东群侠传 论坛官方内容
冒险岛:联盟的意志 论坛官方内容
Honor of Kings: World 资讯
超级精灵手表最新动向
不朽之守护最新动向
胜利女神:新的希望 攻略
开挂之路 资讯
超级精灵手表 论坛官方内容
Cookie Run: Kingdom兑换码
爆走星星最新动向
超进化物语2 搭配攻略
君王成长计划 论坛官方内容
云梦华裳最新动向
未来人生 任务攻略
大侠挂个机 论坛官方内容
旅行江湖 论坛精华
另一个伊甸超越时空的猫 八妖试炼攻略
超级精灵手表 攻略
一梦江湖 门派攻略
异尘:达米拉 论坛官方内容
打开
查看更多
网页版