打开 App
血族 论坛官方内容
血族 论坛官方内容
链接复制成功
快去分享给好友吧~
血族
【公告】加冕弥撒·复兴天使庇护所异常问题说明
血族小Q
2024/02/10
3
血族
时空の旅开启,限定徽章等豪礼等你来拿!
血族小Q
2022/02/09
8
血族
【活动拌匀】糖果大作战!参与活动就有礼包拿哦!
破戒僧达冈
2019/10/30
8
血族 福利
10720
+219
血族
【五月活动日历速递】
血族小Q
2022/04/22
10
血族
{ "text": "【活动日历速递】2022年11月活动日历~~~距离十周年还有21个月", "raw_text": "" }
2022/10/25
10
血族
官方视频号征集大赛即日开启!百万钻石悬赏等你来拿!
血族小Q
2022/11/03
5
血族
【获奖名单公示】B站UP主激励计划第七季
血族小Q
2024/03/15
4
血族
大剑豪降临·血族大师卡登录即赠!
PastorP
2019/01/24
59
血族
B站UP主激励计划第三季来袭!20W钻石等你来瓜分!
血族小Q
2022/04/11
6
血族
【御坂美琴&白井黑子攻略征集活动】结果公示
血族小Q
2022/08/16
7
血族
《血族》12月6日停服公告
大大总管
2022/12/05
4
血族
【活动日历】2019年8月血族活动日历
破戒僧达冈
2019/07/24
2
血族
血族B站UP主激励计划获奖名单公示
血族小Q
2021/06/15
6
血族
【提阿芬朵攻略征集活动】结果公示
血族小Q
2024/02/29
2
血族
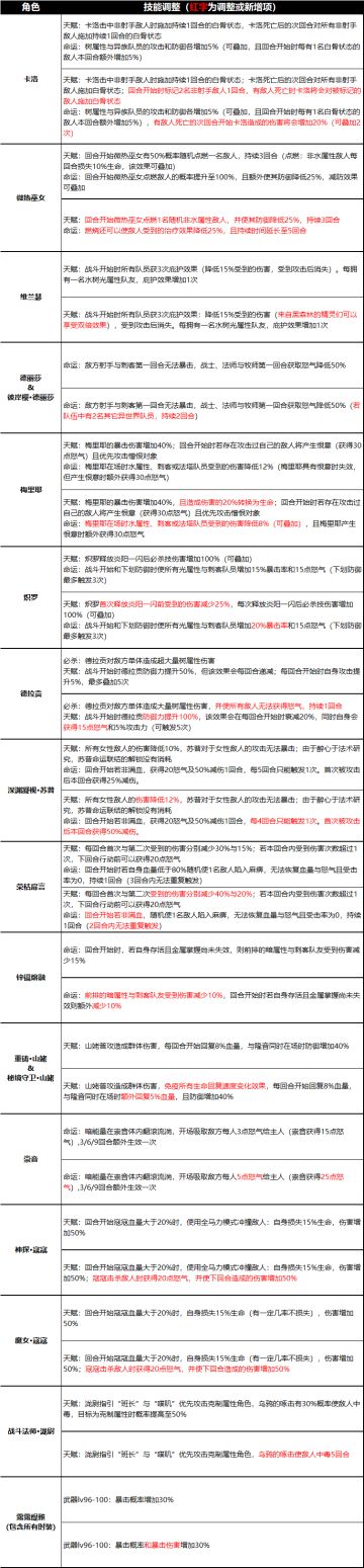
{ "text": "【调整慢递】角色技能调整 - 2022年周年庆版本 ", "raw_text": "" }
2022/07/21
19
血族
【活动日历】2019年9月活动日历
破戒僧达冈
2019/08/28
12
血族最新动向
5119
+569
血族
【赫莱妮卡攻略征集活动】结果公示
血族小Q
2024/11/28
1
血族
【公告】次元裂痕延期开启公告
血族小Q
2024/02/12
5
19
20
21
22
23
更多相关
疯狂动物城:筑梦日记 论坛官方内容
天地劫:幽城再临 蚀之隙攻略
血族最新动向
血族 资讯
游戏人生 资讯
血族 社区同人
炉石传说 攻略
血族 攻略
仙剑奇侠传:新的开始 酒剑仙攻略
血族 福利
究极宝贝 论坛精华
血族 角色攻略攻略
万古至尊 福利
后发制人 论坛官方内容
血族强度榜
出发吧麦芬 新手攻略攻略
血族 论坛精华
王权降临(K)最新动向
策马三国志 宛城攻略
悠久之树最新动向
打开
查看更多
网页版