打开 App
蜀山绝世剑五 攻略
蜀山绝世剑五 攻略
链接复制成功
快去分享给好友吧~
蜀山绝世剑五
青天开荒攻略 (这瓜保熟!!!)
暮起朝又落
2022/12/31
296
蜀山绝世剑五
《蜀山绝世剑五》新手详细攻略
《御兽之王二》开发者
2021/11/01
630
蜀山绝世剑五
新手攻略青天版
追忆
2022/11/02
95
蜀山绝世剑五 论坛精华
195918
+23
蜀山绝世剑五
蜀山绝世剑五玩法心得(栗子版)
八少年
2024/08/22
9
蜀山绝世剑五
绝世剑青天版抓宠最优路线
tptp阿彪
2024/04/15
38
蜀山绝世剑五
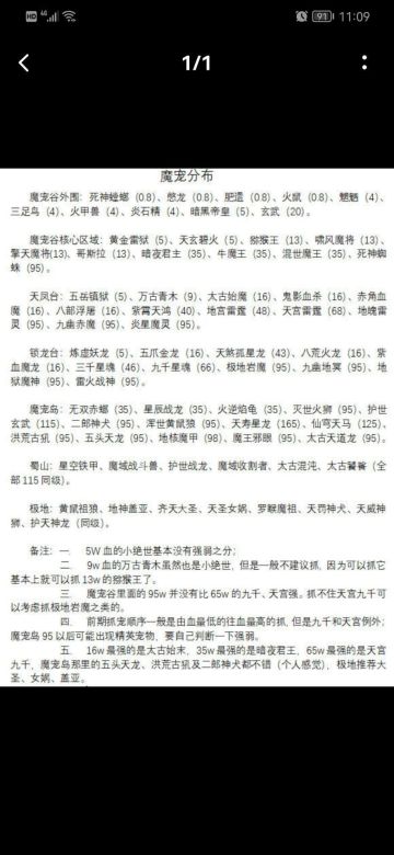
所有魔宠的位置分布以及一些备注
..
2021/08/22
124
蜀山绝世剑五
《蜀山绝世剑五》新手攻略
《御兽之王二》开发者
2021/09/19
38
蜀山绝世剑五
防御流tapv4.91
青满
2022/10/08
21
蜀山绝世剑五
2021年末,给大家一个攻略不会告诉你的攻略
四月爱
2021/12/27
17
蜀山绝世剑五
写一个详细点的攻略
手机用户33663753
2023/10/19
59
蜀山绝世剑五
青天版攻略 开局选一个9万钱以上的档然后买点药去裸挂蜂王存钱至28万买商店的青魔剑,8级后抓宝宝用。(先去接管家任务) 前10级加点以及技能加点(2体质,7玄防)技能(3地灵武防,6地灵玄防)优先加玄防。 买到青魔剑或者爆出神秘剑8级之后就可以买百年老参去抓宝宝了,死神螳~鳖龙~魍魉。抓到之后就去绿毛龟过10级任务。过了任务去商店买药升级,16级去抓鳖龙旁边的暗黑帝皇,抓到后可以买蛟龙肉去打多宝乌
黎明
2023/09/18
29
蜀山绝世剑五
《蜀山绝世剑五》新手开荒教程(玩家提供)
《御兽之王二》开发者
2018/02/24
556
蜀山绝世剑五
萌新起步到40级攻略。
正
2024/04/23
16
蜀山绝世剑五
转生后要怎么玩-1
路边采野花
2021/10/13
63
蜀山绝世剑五
一二周目速通攻略
麦兜你瘦了
2021/11/20
47
蜀山绝世剑五
一周目毕业简单攻略
W.
2022/03/17
29
蜀山绝世剑五 论坛官方内容
273959
+23
蜀山绝世剑五
转生小知识
峰哥
2021/09/26
31
蜀山绝世剑五
青天版攻略
无铭
2023/09/07
7
1
2
更多相关
英雄联盟手游 派克攻略
无尽梦回 论坛官方内容
蜀山绝世剑五 资讯
Dust to the End 论坛官方内容
蜀山绝世剑五最新动向
葫芦娃 推图攻略
三国杀OL互通版 丁尚攻略
狩猎使命 攻略
江湖夜雨十年灯最新动向
蜀山绝世剑五 论坛官方内容
大秦帝国 福利
蜀山绝世剑五 论坛精华
能跑就行最新动向
宝箱大冒险2 攻略
星露谷物语 物语攻略
王国保卫战4 论坛官方内容
元气骑士前传 唤灵攻略
无限铸魂:重生最新动向
最终坚守 论坛官方内容
另一个伊甸超越时空的猫 八云白狼攻略
打开
查看更多
网页版