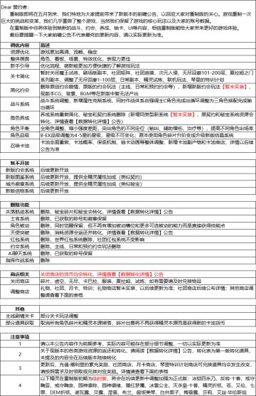
打开 App
约战:精灵再临 攻略
约战:精灵再临 攻略
链接复制成功
快去分享给好友吧~
约战:精灵再临
【质点搭配】狂三专属质点实装,这是一份搭配建议
大凉山制作组
2018/12/02
66
约战:精灵再临
约战:精灵再临 四糸乃面包坊约会攻略(首测)
【约战官方】同人组
2018/02/12
11
约战:精灵再临
论重制版新神造法
雪舞
2022/05/14
1
约战:精灵再临最新动向
50006
+664
约战:精灵再临
配方综合整理(百度贴吧上的)
蓝晶火莹
2021/01/15
6
约战:精灵再临
迟到的冬雪乐园攻略
梦翼水门(小号)
2022/01/28
4
约战:精灵再临
2021年春节活动先行攻略
罗啊羅啊咯
2021/02/04
2
约战:精灵再临
令音礼物攻略
鱼QWQ
2021/02/19
约战:精灵再临
关于晶石收益
Remiracle
2021/09/12
约战:精灵再临
[新人贴]告诉你这游戏小细节
Lucifer
2019/02/28
15
约战:精灵再临
【全身灵装组合统计】没等到二测实在无聊(实力水)
冰逸丶
2018/03/06
18
约战:精灵再临
铠甲勇四体验
梦灬星辰
2021/04/30
2
约战:精灵再临
【重置时期】第21周追猎后_社团活跃度排名TOP
魂牵萦绕^_^Y
2023/02/22
2
约战:精灵再临
【角色攻略】可大可小,变化自在——七罪
【约战官方】同人组
2019/02/03
28
约战:精灵再临
【活动攻略】春日祭活动机制与产出分析
【约战官方】同人组
2019/03/24
13
约战:精灵再临
关于配方
绅士兔
2021/01/15
3
约战:精灵再临
s级艾伦939攻带平民质点过无尽100层
someonedays
2018/11/01
42
约战:精灵再临 论坛精华
587135
+128
约战:精灵再临
【官方攻略】快看!怎么才能用美九上100层?
大凉山制作组
2018/10/25
18
约战:精灵再临
【角色攻略】丛云-崇宫真那分析攻略
【约战官方】同人组
2019/01/25
12
1
2
更多相关
约战:精灵再临 论坛精华
虚国 : 元灵召唤 论坛官方内容
Fix.Inc 论坛官方内容
约战:精灵再临最新动向
约战:精灵再临 福利
约战:精灵再临 社区同人
约战:精灵再临 资讯
3A大作 论坛官方内容
神兽连萌 论坛精华
动物王者 论坛官方内容
约战:精灵再临 论坛官方内容
勇者的命运 论坛精华
RPG Toram Online - MMORPG 资讯
帝王雄心 论坛官方内容
神罪降临 Uberich: Advent Sinners最新动向
迷途深渊最新动向
约战:精灵再临 精灵攻略
Xgame最新动向
动物王者 福利
露希尔:光与暗的天秤最新动向
打开
查看更多
网页版