打开 App
皇帝成长计划2 攻略
皇帝成长计划2 攻略
链接复制成功
快去分享给好友吧~
皇帝成长计划2
自定义家族成员技能大全
星骑士
2024/01/12
78
皇帝成长计划2
不用天发平民打法简单轻松过挑战四!
焦糖玛奇朵.
2023/05/15
10
皇帝成长计划2
游说与联合伐敌(2021.8.3)
ㅤ扇底风~
2021/08/03
54
皇帝成长计划2 论坛精华
837602
+140
皇帝成长计划2
手把手教挑战七八平民流攻略
空
2021/08/10
40
皇帝成长计划2
【挑战十 旷世壁垒 】(完整版)(211018更)
Diet Pepsi
2021/10/14
25
皇帝成长计划2
【攻略】剧情模式-非典型深苑寒曲「宝林篇」
杰哥
2022/07/22
22
皇帝成长计划2
中央将军的真正作用!!Σ( ° △ °|||)︴了解之后军队战斗力+10%
妙木山神龟仙人
2020/01/21
51
皇帝成长计划2
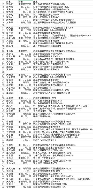
中央官员技能一览图
rbknwm
2022/06/04
66
皇帝成长计划2
无火烧五行特殊兵种低配过第一期挑战——夷陵之战【新手可鉴!!】
小驴子
2020/04/05
227
皇帝成长计划2
【攻略向】帝成BUFF汇总(孙策狩猎、刘备探访、司马炎下棋)_搬运粽子
温小鱼🍁
2019/12/31
45
皇帝成长计划2
重开赵佶之我传位给岳武穆
初商
2023/05/06
71
皇帝成长计划2
春秋首霸--齐桓公本纪攻略
并州老西儿
2022/07/17
39
皇帝成长计划2
夷陵之战攻略
随风
2021/07/26
24
皇帝成长计划2
【攻略】剧情模式-九尾狐妖传「苏恬儿篇」
杰哥
2022/07/22
29
皇帝成长计划2
【攻略】剧情模式-九尾狐妖传「姜泽篇」
杰哥
2022/07/22
31
皇帝成长计划2
愿者上钩无军队统一全图
啥!!!
2024/07/13
25
皇帝成长计划2 论坛官方内容
488157
+909
皇帝成长计划2
宋襄公本纪攻略
并州老西儿
2022/07/10
39
皇帝成长计划2
【版本前瞻】浅析司马懿晋升之路
一只粽子糖
2019/12/26
80
7
8
9
10
11
更多相关
皇帝成长计划2 资讯
皇帝成长计划2关卡攻略
皇帝成长计划2 剧情妃攻略
皇帝成长计划2 名妃攻略
皇帝成长计划2 任务攻略
皇帝成长计划2 论坛精华
皇帝成长计划2 自定义模式攻略
蛋蛋传奇2 攻略
皇帝成长计划2 新手攻略攻略
皇帝成长计划2兑换码
皇帝成长计划2 天命攻略
皇帝成长计划2 丹药攻略
皇帝成长计划2 皇子攻略
皇帝成长计划2最新动向
皇帝成长计划2 论坛官方内容
皇帝成长计划2 本纪速通攻略
皇帝成长计划2 剧情模式攻略
皇帝成长计划2 帝卡攻略
皇帝成长计划2 策卡攻略
皇帝成长计划2 福利
打开
查看更多
网页版