打开 App
火柴人联盟2最新动向
火柴人联盟2最新动向
链接复制成功
快去分享给好友吧~
火柴人联盟2
分享活动第二期:强化分享
略略略
2023/07/24
68
火柴人联盟2
v12玩家给小火的“一封信”
꧁暮瞳꧂
2023/07/22
68
火柴人联盟2
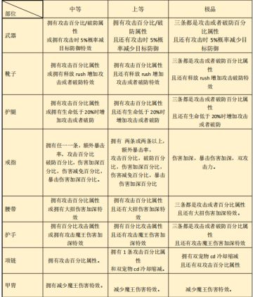
英雄强度、推荐与获得(作者见解与补充)
缱绻coc
2023/07/18
142
火柴人联盟2 社区同人
7817
+18
火柴人联盟2
【⭐版本更新】暑假大作战,冰火法师登场!评论留言就送幸运币!
略略略
2023/07/17
79
火柴人联盟2
【攻略向】简单的认识一下主副手如何出装
虞修糜
2023/07/16
33
火柴人联盟2
【攻略】一些自己的见解,能力有限,只懂这么多
逢坂大河
2023/07/15
11
火柴人联盟2
【攻略】火柴获取途径
Darklove
2023/07/15
2
火柴人联盟2
关于火2金币不够用问题攻略(英雄经验可以同时获得)
圭
2023/07/13
9
火柴人联盟2
战力/伤害)关于提升战力的帖子[由重要到次要]
气质二百八
2023/07/12
36
火柴人联盟2
【攻略向】英雄选择与评比
虞修糜
2023/07/22
67
火柴人联盟2
新英雄安琪已入手
虞修糜
2023/07/19
37
火柴人联盟2
更新结束公告
略略略
2023/07/18
22
火柴人联盟2
【攻略向】全网最全!关于红宠的技能介绍
虞修糜
2023/07/18
131
火柴人联盟2
【恶搞向】当你放弃使用平民英雄转用SR英雄时
虞修糜
2023/07/16
40
火柴人联盟2
主要是写了火柴的获取途径,如何使用火柴利益最大化。
。
2023/07/16
5
火柴人联盟2
【攻略】火2游戏攻略120版本——安混-652-风卷残云
虞修糜
2023/07/15
95
火柴人联盟2 论坛官方内容
259389
+278
火柴人联盟2
火2整体攻略(简略)
气质二百八
2023/07/13
29
火柴人联盟2
【🔥7.9评分达成】全服奖励即将发放!留言随机送月卡!8.0分大目标送S级英雄!
略略略
2023/07/12
63
6
7
8
9
10
更多相关
密室逃脱13秘密任务最新动向
火柴人联盟2 攻略
火柴人联盟2 论坛精华
Caravan Clash最新动向
SimCity BuildIt最新动向
火柴人联盟2 魔王攻略
火柴人联盟2 社区同人
创世传说 论坛官方内容
火柴人联盟2兑换码
火柴人联盟2 火柴攻略
万华弧光 论坛精华
火柴人联盟2 福利
火柴人联盟2 萌新攻略
火柴人联盟2 装备攻略
胜利女神:新的希望 妮姬攻略
火柴人联盟2 英雄攻略
跃迁旅人 攻略
曙光英雄 伏羲攻略
火柴人联盟2 资讯
火柴人联盟2 论坛官方内容
打开
查看更多
网页版