打开 App
深渊之王最新动向
深渊之王最新动向
链接复制成功
快去分享给好友吧~
深渊之王
929测试时间延长公告
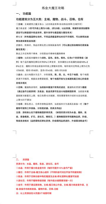
炼金小魔王
2021/10/13
深渊之王
【高亮】测试Bug反馈+游戏改进意见请戳这里
魔王大大
2021/06/10
2
深渊之王
大魔王们看过来!6.10测试即将开启!
魔王大大
2021/06/09
8
深渊之王 资讯
3820
+1
深渊之王
目前删档测试!!!
该用户已注销
2021/04/02
3
深渊之王 论坛官方内容
3069
+1
深渊之王
大魔王们看过来!9.29测试开启!
炼金小魔王
2021/09/28
5
深渊之王
【大魔王们看这里!】6.10测试FAQ来啦
魔王大大
2021/06/10
深渊之王
攻略和建议
宗耀
2021/04/10
4
深渊之王
最新攻略已上传q群
一一陳
2021/04/04
6
深渊之王
前期简单攻略
松鼠鱼
2021/04/02
22
更多相关
Fury Survivor: Pixel Z 论坛官方内容
无限世界最新动向
一线生机 论坛官方内容
超数据世界 修炼攻略
斗罗大陆:魂师对决 修罗小舞攻略
代号:王领 论坛官方内容
深渊之王 资讯
记忆重构 论坛官方内容
进化之地 论坛官方内容
烽火戏三国 论坛官方内容
我的王朝 论坛精华
快来烤肉吧最新动向
军团(内购版)关卡攻略
蔚蓝档案 论坛官方内容
兄弟:双子传说 论坛精华
合金机兵 阵型攻略
献给终末的歌谣最新动向
深渊之王 论坛官方内容
守愿者最新动向
黑白之地 论坛官方内容
打开
查看更多
网页版