打开 App
梦幻奇路最新动向
梦幻奇路最新动向
链接复制成功
快去分享给好友吧~
梦幻奇路
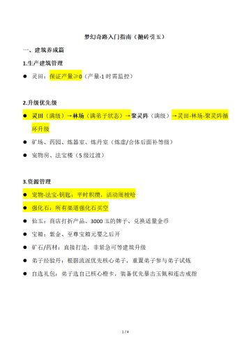
【攻略】连击剑流派打造攻略+8红神赐攻略
好人
2025/12/18
10
梦幻奇路
有奖征集 | 游戏攻略征集活动启动!仙玉、星钻、京东卡等你拿!
花果山小猴
2025/12/12
5
梦幻奇路
《梦幻奇路》BUG&意见反馈专区
花果山小猴
2025/12/11
2
梦幻奇路 攻略
2647
+5
梦幻奇路
公测倒计时 | 《梦幻奇路》公测常见问题解答FAQ
花果山小猴
2025/12/09
10
梦幻奇路
宗门介绍 | 万寿【五庄观】,地仙之祖显玄通!
花果山小猴
2025/11/12
135
梦幻奇路
宗门介绍 | 万妖【狮驼岭】,魔威撼动九重天!
花果山小猴
2025/11/05
26
梦幻奇路
宗门介绍 | 金顶【金山寺】,佛法无边渡苍生!
花果山小猴
2025/10/29
28
梦幻奇路
【攻略】秘境刷钱+秘境技巧+神赐8红词条
好人
2025/10/28
17
梦幻奇路
宗门介绍 | 盛世【大唐】,文治武功定乾坤!
花果山小猴
2025/10/22
16
梦幻奇路
攻略汇总 | 新手必看,快速上手!!
花果山小猴
2025/12/12
12
梦幻奇路
公测同庆 | 《梦幻奇路》公测今日开启!转发赢2000元京东卡!!
花果山小猴
2025/12/11
349
梦幻奇路
开测累计60抽 | 公测送好礼,福利大汇总!!
花果山小猴
2025/12/11
10
梦幻奇路
公测倒计时 | 今晚十点预下载,下载游戏赢月卡!!
花果山小猴
2025/12/10
42
梦幻奇路
公测倒计时 | 《梦幻奇路》公测定档12月11日!!
花果山小猴
2025/12/08
34
梦幻奇路
玩法爆料 | 三界【宠物】驾到!神兽伴你闯秘境!
花果山小猴
2025/11/07
49
梦幻奇路
玩法爆料 | 三界后勤部!资源建筑+炼丹炼器玩法介绍来啦!
花果山小猴
2025/10/31
64
梦幻奇路 论坛官方内容
11782
+23
梦幻奇路
玩法爆料 | 开箱致富秘籍!【宝箱系统】介绍来啦!
花果山小猴
2025/10/24
28
梦幻奇路
【攻略】梦幻奇路技巧指南(2.1)
好人
2025/10/21
43
1
2
更多相关
悠久之树 新手攻略
我的勇者 社区同人
晴空农场物语 论坛官方内容
怪怪别过来 论坛精华
梦幻奇路 论坛精华
天涯明月刀-赛季版 太白攻略
砰砰军团 攻略
托拉姆物语 王石攻略
斗罗大陆:逆转时空兑换码
明日方舟 通关攻略攻略
梦幻奇路 福利
梦幻奇路 论坛官方内容
掘地大冒险:无尽之路 论坛官方内容
全境战争 论坛官方内容
这城有良田最新动向
盛世荣耀最新动向
梦幻奇路 资讯
地球末日:生存 竞技场攻略
梦幻奇路 攻略
镇魂街:武神躯最新动向
打开
查看更多
网页版