打开 App
明日方舟 攻略
明日方舟 攻略
链接复制成功
快去分享给好友吧~
明日方舟
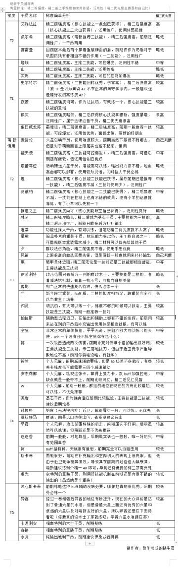
简单的水月肉鸽15干员推荐
再临
2022/10/07
105
明日方舟
备战萨卡兹!功能型4星培养建议
南城木槿
2024/07/15
74
明日方舟
我之剑光,即为星光!--干员星极测评
岩川
2020/02/06
112
明日方舟 Cosplay
15831
+50
明日方舟
覆潮之下—荒败盐风攻略合集(平民练度低配,内含胎教思路视频)
糖糖的天空
2021/05/01
186
明日方舟
限定寻访干员统计一览表(2024/3/7更新)
大猫咪
2024/03/07
102
明日方舟
【微博那边的强度榜,水陈现在已经正式独一档真神,42也只能屈居幻神了吧】
该用户已注销
2022/01/24
19
明日方舟
撷英调香师是超大杯吗
舟舟哟哟
2026/01/10
1
明日方舟
保全派驻心得
成名
2022/06/10
111
明日方舟
明日方舟 5-10 攻略
BillAser
2019/07/10
110
明日方舟
干员评测~娜仁图雅:新时代的30W大C❗️
檬涩味
2024/08/08
58
明日方舟
【低配通关】5-7 生死与共
西园寺花火
2019/07/12
136
明日方舟
#攻略大师#DV-8五人三核速刷少人信赖队
糖糖的天空
2022/07/05
57
明日方舟
偏向于萌新的一篇干员推荐攻略捏~
玉玉久居人上
2022/11/29
191
明日方舟
杰西卡三精准6谢,卫戍最强阵容
12306
2026/03/31
5
明日方舟
关于煌黑/嘉维尔鸿雪的强度比较(已修改)
蓟风
2022/08/14
122
明日方舟
【矢量突破】SP02四星安比尔单核攻略
舟舟哟哟
2026/02/28
4
明日方舟 巴别塔攻略
39215
+9
明日方舟
懒人专用,各类详细到干员的基建排班表
情报姬
2020/03/09
126
明日方舟
【明日方舟】感谢庆典198自选推荐(半周年)
侬无言以对
2023/11/01
58
33
34
35
36
37
更多相关
明日方舟阿米娅 社区同人
明日方舟 生息演算攻略
明日方舟关卡攻略
明日方舟最新动向
明日方舟 干员攻略
明日方舟强度榜
明日方舟 社区同人
明日方舟 先锋攻略
明日方舟 六星攻略
决战狙击战场 论坛官方内容
明日方舟 全干员攻略
明日方舟 论坛官方内容
明日方舟 福利
明日方舟 资讯
明日方舟 阿米娅攻略
明日方舟 博士攻略
明日方舟 论坛精华
明日方舟 定向甄选攻略
明日方舟 突袭攻略
明日方舟 新手攻略攻略
打开
查看更多
网页版