打开 App
异界庄园最新动向
异界庄园最新动向
链接复制成功
快去分享给好友吧~
该游戏已下架
攻略整理(萌新篇)
无余
2023/04/03
40
该游戏已下架
新人地图
啦啦啦
2023/03/26
13
该游戏已下架
2023年3月19日可用兑换码汇总
风暴老杨
2023/03/19
5
异界庄园 论坛精华
11202
+5
该游戏已下架
纯手工锻造心得,应该还有提升空间
咿咿呀呀
2023/03/03
8
该游戏已下架
过黄金虎王属性
kaizhu
2023/02/25
4
该游戏已下架
关于游戏的正确食用方式
心有空灵
2023/02/25
8
该游戏已下架
新人攻略,一天过主线。
蒋涅嘉
2023/02/17
24
该游戏已下架
新人攻略,一天过主线,打败最终boss烈焰魔龙。
蒋涅嘉
2023/02/17
34
该游戏已下架
迷雾马攻略
吃苦人
2022/12/28
7
该游戏已下架
副本攻略-水晶矿洞
黄玉光
2023/04/03
5
该游戏已下架
攻略总结(会不定时更新)
无余
2023/03/25
29
该游戏已下架
关于矮人该救还是该杀的问题
风暴老杨
2023/03/18
2
该游戏已下架
希望河岸恶魔男爵
kaizhu
2023/03/16
7
该游戏已下架
新版本火焰之击属性 新玩家请留矮子一条活路
心有空灵
2023/03/02
4
该游戏已下架
低配打风暴巨人
kaizhu
2023/02/25
3
该游戏已下架
新手攻略,自认为完美开局
LMNOP
2023/02/22
22
异界庄园 攻略
29050
+25
该游戏已下架
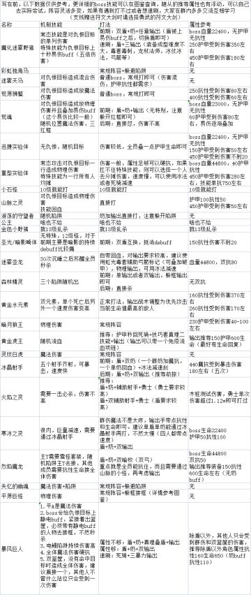
地图常规精英boss参考打法
小可爱你在哪里阿
2023/02/12
18
1
2
更多相关
崩坏:星穹铁道 异宠拾遗攻略
这条鱼的一生最新动向
铃兰之剑:为这和平的世界 攻略
Steam 攻略
地下城堡4:骑士与破碎编年史 营地攻略
世界弹射物语 地狱水攻略
千年之旅 资讯
终焉之莉莉:骑士寂夜最新动向
苏丹的游戏 苏丹攻略
钢岚 专武攻略
我打不过漂亮的她们 资讯
决战地牢 论坛官方内容
绿洲最新动向
月圆之夜 超模攻略
我是文状元最新动向
异界庄园 论坛精华
wolfram:钨之旅 论坛官方内容
异界庄园 攻略
策马守天关 军团试炼攻略
征战王权 虎韬攻略
打开
查看更多
网页版