打开 App
幻兽帕鲁 攻略
幻兽帕鲁 攻略
链接复制成功
快去分享给好友吧~
幻兽帕鲁
前期值得抓的帕鲁推荐!别只知道越级抓神兽
恋语_棠心
2024/02/14
125
幻兽帕鲁
幻兽帕鲁-萌新攻略-基础知识 2.0
十一
2024/01/27
993
幻兽帕鲁
可以和朋友开黑抓宠、建造、种田、战斗!
奈尼芬惰
2024/01/24
449
幻兽帕鲁最新动向
1373
+154
幻兽帕鲁
孵蛋只要幻月蝶即可
辽宁海鑫
2024/02/04
471
幻兽帕鲁
萌新向攻略
风云学长
2024/02/21
7
幻兽帕鲁
帕鲁全属性附魔+增伤工具人统计
恋语_棠心
2024/01/31
6
幻兽帕鲁
《幻兽帕鲁》金色图纸获取方式
SK-ticotas
2024/02/07
36
幻兽帕鲁
帕鲁强势战斗套路推荐
恋语_棠心
2024/01/31
59
幻兽帕鲁
萌新攻略,速通帕鲁大陆之联机也能用的bug
中土神州的于大顺
2024/02/14
258
幻兽帕鲁
[幻兽帕鲁]100%教会你孵传说四词条帕鲁
青檬
2024/01/26
144
幻兽帕鲁
【极限配种流】只抓四种初级帕鲁实现全毕业打工仔!
天行有常
2024/01/31
193
幻兽帕鲁
雪山地下城位置,更新了一个
A
2024/02/02
623
幻兽帕鲁
幻兽帕鲁🔥前期开荒小技巧
电子羊尾
2024/01/30
160
幻兽帕鲁
幻兽帕鲁🍃草属性帕鲁全图鉴
电子羊尾
2024/01/24
144
幻兽帕鲁
幻兽帕鲁 分享一个前期获得帕鲁球获取方法
皮皮
2024/01/25
157
幻兽帕鲁
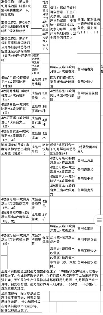
配种攻略2.0 --4金词条配种与选择-幻悦蝶版
十一
2024/02/06
201
幻兽帕鲁 资讯
5627
+78
幻兽帕鲁
玩转帕鲁世界,从棉悠悠开始
亚当梅川邪
2024/03/24
32
幻兽帕鲁
【幻兽帕鲁】必看攻略 I 建家地点+打工帕鲁推荐 Ni本主义警告!
Nini
2024/02/02
10
1
2
更多相关
策马三国志 夏侯攻略
九界问仙 萌新攻略
龙甲情缘最新动向
龙王大人 攻略
幻兽帕鲁 资讯
钓鱼天堂 论坛官方内容
闪击骑士团:无限骑士 论坛官方内容
A Star's Journey 论坛精华
口袋战争(War in Pocket) 论坛官方内容
野蛮人大作战2最新动向
越界 Out of bounds 论坛官方内容
万念江湖最新动向
Dead By BUG最新动向
风起苍岚 资讯
人体工厂 论坛官方内容
我的花园最新动向
Bug清理者最新动向
幻兽帕鲁最新动向
幻兽帕鲁 帕鲁攻略
路人超能100:灵能最新动向
打开
查看更多
网页版