打开 App
崩坏3 论坛精华
崩坏3 论坛精华
链接复制成功
快去分享给好友吧~
崩坏3
【攻略向】如何在2.3和2.4两个版本攒够30000水晶?
Angle空白键
2018/05/08
15
崩坏3
【本期记忆战场】超限羽渡尘——千翎湮尘!云真炎打空之律者更加容易出分了
泡泡
2021/04/30
18
崩坏3
【转载】一天上手,五周满星丨天穹游侠养成指南
糖糖
2019/08/02
21
崩坏3强度榜
23565
+13
崩坏3
【崩坏3】2.2版本测服快讯
情报姬
2018/03/10
16
崩坏3
小跟班聊更新—《崩坏3》2.3更新前瞻之新版深渊
乌酱
2018/05/03
21
崩坏3
【秋刀鱼课堂】第十五期 物理角色&元素角色的不同
刺客喵
2018/08/20
27
崩坏3兑换码
27379
+6
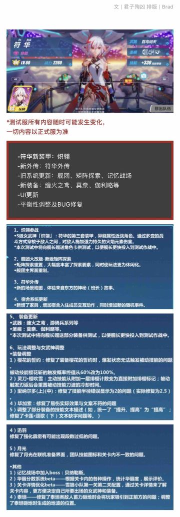
崩坏3
【5.0测试服】一更内容,本帖绝大部分转载自 竹子 大大
泡泡
2021/06/27
20
崩坏3
爱酱军械库 | 「鲜血之舞」
言凉
2019/04/05
17
崩坏3
【攻略转载】八重村菌菇养殖指南~另附进村采集建议&强敌攻略
贝筱妮
2019/05/10
42
崩坏3
【转载】-吼姆攻略组- -胧月荒魂 - 真炎幸魂大型专题攻略
言凉
2018/04/02
15
崩坏3
【转载】残月断海,寸心可开天——影骑士·月轮 大型专题攻略
旺财
2019/01/19
29
崩坏3
【转载】圣痕排行榜V2.9 - 修正版
旺财
2019/02/20
19
崩坏3
【转载】【硬核爆料】技术员冒死偷拍,原来海里真的可以捞出来萝莉
泡泡
2019/03/29
30
崩坏3
【转载】这么好的装备,真的不要钱吗
旺财
2019/07/17
33
崩坏3
【转载】战场阵容推荐丨迟到的生日祝福
糖糖
2019/06/19
21
崩坏3
【V4.9测试服详细情报】崩坏3X原神联动版本 第一更(下)
泡泡
2021/05/23
14
崩坏3
【V7.7乐土攻略】天命难逃不如躺平
太虚山识宝
2024/08/11
3
16
17
18
19
20
更多相关
崩坏3 福利
崩坏3 武器攻略
活下去 战旗模式攻略
崩坏3 乐土攻略
崩坏3 综合攻略
崩坏3 论坛官方内容
崩坏3 通讯中心攻略
崩坏3 辅助攻略
崩坏3 7.0攻略
崩坏3 往世乐土攻略
崩坏3 攻略
崩坏3 社区同人
崩坏3 女武神攻略
崩坏3 圣痕攻略
崩坏3 识律攻略
崩坏3 福利攻略
崩坏3 抽卡攻略
崩坏3兑换码
崩坏3最新动向
崩坏3 资讯
打开
查看更多
网页版