打开 App
妄想山海 论坛官方内容
妄想山海 论坛官方内容
链接复制成功
快去分享给好友吧~
妄想山海
【山海攻略】炮台如何使用?
咪姐
2020/09/18
40
妄想山海
【直播预告】周四晚7点策划面对面,带你前瞻四周年庆大版本!
妄想山海玩家小助手
2024/12/18
4
妄想山海
【更新公告】三周年庆南岛版本明天正式开启
妄想山海玩家小助手
2024/01/04
11
妄想山海 论坛精华
197654
+79
妄想山海
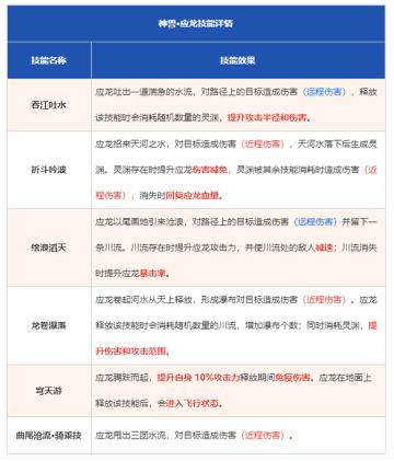
【神兽详解】妄想山海全神兽介绍及特点总结
妄想山海玩家小助手
2023/09/18
14
妄想山海
【咪姐爆爆X请回答!刑天】咪姐刑天联合爆料?重磅纪元新设定!
咪姐
2020/11/21
68
妄想山海
【超模集结第二弹】兽人猫耳娘集合!
朏朏
2021/04/02
16
妄想山海
【2.4 10:00 开服预告】
朏朏
2021/02/03
29
妄想山海
【公告】不删档测试公告汇总贴(更新时间:)
朏朏
2021/01/05
42
妄想山海
【反馈收集】反馈收集汇总及优化进度(第三期)——减负优化进展
朏朏
2021/07/02
29
妄想山海
【山海攻略】社交氏族——氏族功能介绍
朏朏
2020/11/29
16
妄想山海
妄想山海的180天,与你一起改变世界!
朏朏
2021/07/06
42
妄想山海
【山海攻略】大世界探索——千趣台
朏朏
2020/12/06
14
妄想山海
【咪姐爆爆】龙吟测新玩法爆料第二弹!——山海地产集团出击!
咪姐
2020/08/12
55
妄想山海
【灵蕴系统临时关闭公告】
朏朏
2020/12/31
29
妄想山海
关于临时下架【水神降临】时装抽奖活动的公告
朏朏
2021/03/25
14
妄想山海
【咪姐爆爆】妄想山海二周年全民福利大盘点!
妄想山海玩家小助手
2022/12/31
10
妄想山海 钓鱼攻略
48953
妄想山海
【测试速报】iOS12月2日11:00开服!多重好礼助力测试!
咪姐
2020/12/01
21
妄想山海
【不删档测试】本周公告/BUG/建议等汇总贴(1.14-1.20)
朏朏
2021/01/13
25
31
32
33
34
35
更多相关
妄想山海 进化攻略
妄想山海 社区同人
妄想山海 论坛精华
妄想山海 妄妄攻略
妄想山海 战力攻略
妄想山海 攻略
妄想山海 资讯
从零开始的大冒险:甜点王子 2最新动向
妄想山海最新动向
妄想山海 宠物攻略
妄想山海 词条攻略
妄想山海 武器攻略
妄想山海 建造攻略
妄想山海 回归攻略攻略
妄想山海 装备攻略
妄想山海 侍从攻略
妄想山海 旅者攻略
妄想山海 福利
妄想山海 山海攻略
妄想山海 新手攻略攻略
打开
查看更多
网页版