打开 App
失落深渊(TapTap测试版) 攻略
失落深渊(TapTap测试版) 攻略
链接复制成功
快去分享给好友吧~
失落深渊(TapTap测试版)
【游戏最全攻略】失落深渊
天下无敌
2024/12/07
130
失落深渊(TapTap测试版)
从零开始天神法的修炼之路(1)
瑟瑟发抖的萌新
2025/01/02
32
失落深渊(TapTap测试版)
初级攻略
学生时代
2025/01/01
11
失落深渊(TapTap测试版)最新动向
34542
+5
失落深渊(TapTap测试版)
从零开始天神法的修炼之路3
瑟瑟发抖的萌新
2025/01/06
59
失落深渊(TapTap测试版)
从零开始天神法的修炼之路2
瑟瑟发抖的萌新
2025/01/03
27
失落深渊(TapTap测试版)
1.13日全新版本解密
瑟瑟发抖的萌新
2025/01/13
8
失落深渊(TapTap测试版)
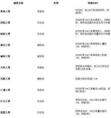
魂骨,遗物全攻略
瑟瑟发抖的萌新
2025/01/11
5
更多相关
目标是传说级冒险者 水元素攻略
山村老屋4之深林魅影最新动向
十万个小妖精最新动向
失落深渊(TapTap测试版)最新动向
不要打飞机 论坛官方内容
女神异闻录:夜幕魅影强度榜
放置法阵 攻略
调皮小动物 论坛官方内容
消除萌怪大作战 论坛官方内容
弹球对决最新动向
幸存者小队 论坛精华
美职篮英雄 论坛官方内容
迷雾大陆 魔法师攻略
只会抓宠的我突然无敌了(TapTap测试版) 宠物攻略
胡莱三国4 攻略
明日方舟 闪灵攻略
战争公约 福利
时间秩序 论坛官方内容
庄园合合 论坛精华
忍者必须死3 论坛精华
打开
查看更多
网页版