打开 App
地下城堡3:魂之诗 资讯
地下城堡3:魂之诗 资讯
链接复制成功
快去分享给好友吧~
地下城堡3:魂之诗
【地下城堡3】角色PV|女武神,为觉醒者生!
小黑妹
2022/12/15
18
地下城堡3:魂之诗
【更新公告】11月7日在线更新说明
比比奇
2023/11/07
3
地下城堡3:魂之诗
深夜福利时刻!黑妹偷偷改了预约目标
小黑妹
2021/10/12
23
地下城堡3:魂之诗 攻略
757989
+995
地下城堡3:魂之诗
【攻略】久违的第二期攻略征集公示,它来啦!
小黑妹
2021/11/27
13
地下城堡3:魂之诗
外传「笼中之鸟」纪要
海绵宝宝
2023/11/05
16
地下城堡3:魂之诗
再生者装束|寒血诅咒-纯白誓约
地堡小蓝妹
2023/12/14
9
地下城堡3:魂之诗
【内含福利】堡3年度回顾 | 招魂师们收集了几期藏宝图?
地堡小蓝妹
2024/01/05
9
地下城堡3:魂之诗
【地下城堡3】新SP再生者来啦!百抽福利限时回归~请听小黑妹一一介绍!
小黑妹
2023/07/14
16
地下城堡3:魂之诗
【有密令】招魂师变身魔法女巫?小黑妹为大家带来限时地图、新秘境和新活动爆料!
小黑妹
2023/04/24
21
地下城堡3:魂之诗
爆料!新版本奇遇航线邀你起飞(转自小黑妹)
地堡小蓝妹
2024/04/22
11
地下城堡3:魂之诗
【更新公告】9月27日停服维护说明
比比奇
2022/09/26
3
地下城堡3:魂之诗
【已开奖】数说脸堡~蹲一个平民队逆袭时刻
小黑妹
2021/11/27
17
地下城堡3:魂之诗
【地下城堡3】堡3安眠河谷
地堡小蓝妹
2023/09/06
10
地下城堡3:魂之诗
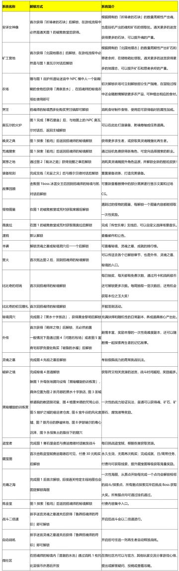
新手指北 | 周边系统介绍
看门狗
2021/10/15
19
地下城堡3:魂之诗
咚咚咚咚!地堡3周年庆预计12月28号更新~预计内容
指导员-兮兮
2023/12/13
15
地下城堡3:魂之诗
【更新公告】12月24日在线更新说明
比比奇
2021/12/23
8
地下城堡3:魂之诗 青春之泉攻略
19753
+2
地下城堡3:魂之诗
这款神秘宝藏游戏直接让我戒掉了二次元!新古典主义三次元真的强
荒原叔
2025/01/23
12
地下城堡3:魂之诗
【更新公告】11月12日在线更新说明
小黑妹
2021/11/13
11
10
11
12
13
14
更多相关
地下城堡3:魂之诗 食谱攻略
地下城堡3:魂之诗 论坛官方内容
地下城堡3:魂之诗 sp夜莺攻略
地下城堡3:魂之诗 枯岩岛攻略
地下城堡3:魂之诗 刮痧攻略
地下城堡3:魂之诗 大漠攻略
地下城堡3:魂之诗 秘境攻略
地下城堡3:魂之诗 攻略
地下城堡3:魂之诗 燕子攻略
地下城堡3:魂之诗 论坛精华
地下城堡3:魂之诗兑换码
地下城堡3:魂之诗最新动向
地下城堡3:魂之诗阵容推荐
地下城堡3:魂之诗 装备攻略
地下城堡3:魂之诗 福利
地下城堡3:魂之诗 启明镇攻略
地下城堡3:魂之诗关卡攻略
地下城堡3:魂之诗 新手攻略攻略
别踩黄块 论坛官方内容
地下城堡3:魂之诗 副本攻略
打开
查看更多
网页版