打开 App
吞天食地666(二)卧龙传 论坛精华
吞天食地666(二)卧龙传 论坛精华
链接复制成功
快去分享给好友吧~
吞天食地666(二)卧龙传
主流人物最终装备推荐指南(非马神)
肥嘟嘟
2026/01/31
4
吞天食地666(二)卧龙传
2026-1-31 吞天食地666(二)卧龙传攻略索引大全(不定期更新)
小陈大人
2023/03/14
68
吞天食地666(二)卧龙传
黄忠二转到洛阳之前沉淀期每日游戏行程 —— 作者:一梦二三年
小陈大人
2025/11/23
1
吞天食地666(二)卧龙传 资讯
5883
+12
吞天食地666(二)卧龙传
洛阳后,开启西域副本,
123
2025/09/14
3
吞天食地666(二)卧龙传
副本精灵兑换攻略(需求和位置)
小龙女
2025/07/03
9
吞天食地666(二)卧龙传
诸葛亮攻略
123
2025/06/19
21
吞天食地666(二)卧龙传
卧龙传副本中的那些隐藏彩蛋,看看你遗漏了几个
爱玩的新之助
2023/09/14
47
吞天食地666(二)卧龙传
刘封一二转攻略以及配合武器伤害亦可爆炸
大侠大虾
2025/06/29
7
吞天食地666(二)卧龙传
666卧龙传前期简易攻略之避坑篇。
大侠大虾
2025/05/29
13
吞天食地666(二)卧龙传
超详细图文攻略第一章 第二部分
青春
2025/08/07
48
吞天食地666(二)卧龙传
卧龙传全人物一二转详细攻略
一梦二三年
2025/12/22
2
吞天食地666(二)卧龙传
红钻、绿砖碎片、金元、天晶石等获取方式
肥嘟嘟
2026/01/28
3
吞天食地666(二)卧龙传
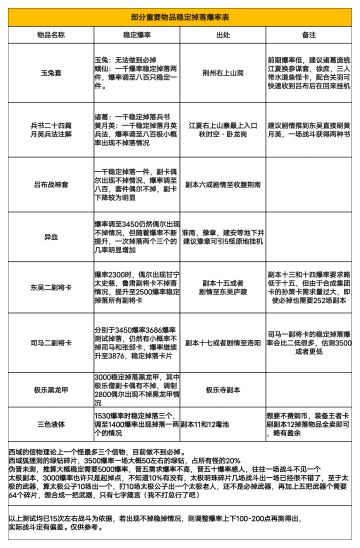
部分重要物品稳定掉落表
大侠大虾
2025/11/30
4
吞天食地666(二)卧龙传
从获取吕布后,到黄忠2转的攻略。—— 作者:一梦二三年
小陈大人
2025/11/15
5
吞天食地666(二)卧龙传
2025·端午节活动副本·地图走法全貌·第一弹(带宝箱标注版)
小陈大人
2025/06/01
5
吞天食地666(二)卧龙传
啥 闲鱼三百万/小时?那把它翻个面细细品尝
大侠大虾
2025/07/28
3
吞天食地666(二)卧龙传 洛阳攻略
3246
吞天食地666(二)卧龙传
铜砖,银元,金元等获取途径与用法
9527
2026/01/30
4
吞天食地666(二)卧龙传
主线外人物获取攻略
9527
2025/11/22
3
1
2
3
4
更多相关
王者之师 论坛精华
另一个伊甸超越时空的猫 魔剑攻略
吞天食地666(二)卧龙传装备攻略
吞天食地666(二)卧龙传 第一章攻略
吞天食地666(二)卧龙传 第四章攻略
斗法天地 论坛官方内容
另一个伊甸超越时空的猫 海神攻略
明日方舟 重岳攻略
代号:飞牌 资讯
吞天食地666(二)卧龙传 副本攻略
吞天食地666(二)卧龙传 卧龙攻略
吞天食地666(二)卧龙传 攻略
吞天食地666(二)卧龙传 论坛官方内容
浮石之旅 浮石打金攻略
吞天食地666(二)卧龙传 洛阳攻略
吞天食地666(二)卧龙传最新动向
吞天食地666(二)卧龙传 资讯
吞天食地666(二)卧龙传 装备攻略
坠落守望者 论坛官方内容
一起来修仙 资讯
打开
查看更多
网页版