打开 App
名将杀最新动向
名将杀最新动向
链接复制成功
快去分享给好友吧~
名将杀
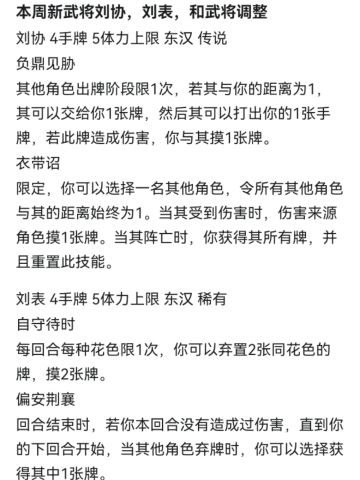
少了点题材优势,带来点新的期待!
哒哒哒哒呵呵
2025/12/16
1
名将杀
石渠十四经[梁丘氏易学]
珠穆朗玛峰的奶茶
2025/12/16
2
名将杀
对名将杀军八场的一些小攻略
李沭毓
2025/12/15
9
名将杀 资讯
13724
+253
名将杀
没人觉得这次出的武将都太强了吗
吾剑也未尝不利
2025/12/15
3
名将杀
石渠十四经[施氏易学]
珠穆朗玛峰的奶茶
2025/12/15
3
名将杀
大家会去玩身份场吗
大狮叽
2025/12/14
9
名将杀
很喜欢芈月,咱来设计个卡牌技能
有钱花
2025/12/14
4
名将杀
咱也来DIY一个钟无艳的技能
🍓
2025/12/14
1
名将杀
入坑前的问题
东君焱妃
2025/12/14
4
名将杀
石渠十四经[京氏易学]
珠穆朗玛峰的奶茶
2025/12/16
2
名将杀
在diy群里发现新图有感
浮云骑士
2025/12/15
10
名将杀
关于我军八群内的一些内容
李沭毓
2025/12/15
5
名将杀
《名将杀》PVE玩法爆料
辣条
2025/12/15
29
名将杀
霍去病最无解的组合打法,史上最强
名将杀-曹植
2025/12/15
12
名将杀
Diy
渭雨轻尘
2025/12/14
3
名将杀
16种身份还是不够玩,我又想了三种身份
User70975313
2025/12/14
3
名将杀 秦始皇攻略
976
名将杀
《名将杀》新武将爆料——三国篇
辣条
2025/12/14
58
名将杀
要公测了祝一切顺利、回来看看
Sky-昕耀
2025/12/14
9
7
8
9
10
11
更多相关
代号X(TapTap测试版) 资讯
弹弹星球 论坛官方内容
点击魔王(TapTap测试版) 论坛官方内容
名将杀 论坛官方内容
名将杀 武将攻略
修仙掌门模拟器最新动向
仙山小农 作物攻略
名将杀强度榜
名将杀 资讯
一勺三花淡奶最新动向
电击文库:零境交错最新动向
名将杀 攻略
名将杀 秦始皇攻略
可口的比萨 万圣节活动攻略
牧羊人之心 论坛官方内容
闪击骑士团最新动向
弈仙牌 七星阁攻略
名将杀 社区同人
名将杀 福利
名将杀 论坛精华
打开
查看更多
网页版