打开 App
刀剑乱舞-ONLINE- 攻略
刀剑乱舞-ONLINE- 攻略
链接复制成功
快去分享给好友吧~
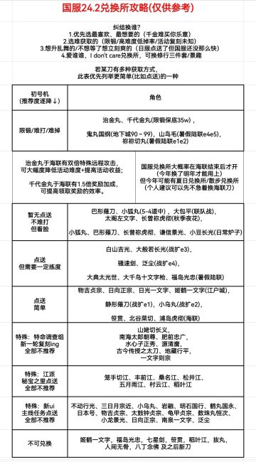
刀剑乱舞-ONLINE-
最新兑换所攻略(代发)
Mr.Weak
2024/01/17
103
刀剑乱舞-ONLINE-
【特命调查•庆长熊本】详细攻略+速通版(施工中)
Mr.Weak
2023/02/15
236
刀剑乱舞-ONLINE-
[攻略]国服3.6夜花攻略及稀有掉落
喵鲨
2025/03/07
69
刀剑乱舞-ONLINE- 资讯
25919
+58
刀剑乱舞-ONLINE-
地图掉落
洋蔥章魚燒
2023/02/10
199
刀剑乱舞-ONLINE-
白山吉光 「神技·治愈之力」介绍&1-1修刀实录
白月魔女
2022/05/14
53
刀剑乱舞-ONLINE-
【攻略】夜花夺还作战(花火)
白月魔女
2022/06/22
125
刀剑乱舞-ONLINE-
特命调查 庆应甲府(攻略)
Fuji Echizen
2022/02/18
239
刀剑乱舞-ONLINE-
【课表分析】2024年7月
白月魔女
2024/07/03
67
刀剑乱舞-ONLINE-
【攻略】福岛光忠联队战(御岁魂)
白月魔女
2022/07/02
150
刀剑乱舞-ONLINE-
【课表分析】2024年9月【白月魔女】
白月魔女
2024/08/27
89
刀剑乱舞-ONLINE-
【新手攻略】按界面顺序(上)
白月魔女
2024/04/23
268
刀剑乱舞-ONLINE-
越到用小判的时候越想地下城。། – _ – །
一药
2025/09/25
7
刀剑乱舞-ONLINE-
【课表分析】2024年8月(持续更新ing~
白月魔女
2024/07/29
70
刀剑乱舞-ONLINE-
自搬运/日服wiki现有极化数据(下)
海盐蒸饺子
2025/07/12
33
刀剑乱舞-ONLINE-
【攻略】江户城极简攻略
白月魔女
2022/05/24
227
刀剑乱舞-ONLINE-
一周萌新通关8图一点小经验
萤火之森WD
2022/11/26
30
刀剑乱舞-ONLINE- 咸鱼攻略
10145
刀剑乱舞-ONLINE-
[攻略] 《刀剑乱舞》新人攻略!各个点介绍游戏~
小狐丸
2017/02/17
180
刀剑乱舞-ONLINE-
[攻略]秘宝之里~乐器收集阶段
白月魔女
2022/06/07
88
3
4
5
6
7
更多相关
刀剑乱舞-ONLINE- 刀剑攻略
刀剑乱舞-ONLINE- 论坛精华
使命召唤手游 僵尸模式攻略
刀剑乱舞-ONLINE- 秘宝之里攻略
刀剑乱舞-ONLINE- 极化攻略
刀剑乱舞-ONLINE- 捞刀攻略
刀剑乱舞-ONLINE- 江户城攻略
刀剑乱舞-ONLINE- 地下城攻略
刀剑乱舞-ONLINE- 论坛官方内容
刀剑乱舞-ONLINE- 咸鱼攻略
刀剑乱舞-ONLINE- 乱舞攻略
刀剑乱舞-ONLINE- 白月魔女攻略
刀剑乱舞-ONLINE-最新动向
刀剑乱舞-ONLINE- 刀装攻略
刀剑乱舞-ONLINE- 搬运攻略
刀剑乱舞-ONLINE- 福利
刀剑乱舞-ONLINE- 新手攻略攻略
刀剑乱舞-ONLINE- 丙子攻略
刀剑乱舞-ONLINE- 联队战攻略
刀剑乱舞-ONLINE- 资讯
打开
查看更多
网页版