打开 App
冰原守卫者 论坛精华
冰原守卫者 论坛精华
链接复制成功
快去分享给好友吧~
冰原守卫者
{ "text": "刚好今天元宵节到了,双喜盈门😉。祝大家元宵节快乐。", "raw_text": "" }
2023/02/05
6
冰原守卫者
【冰原同人漫画】大鹅课堂第二课
Jaden
2022/01/21
4
冰原守卫者 论坛官方内容
217731
+517
冰原守卫者
{ "text": "终于要更新啦!!!!!!!!!!!!期待我的新管家 全新的斯巴达\\\\\\٩( 'ω' )و ////\n\n还是想说 为什么不增加箱子容量要增加箱子上限55555 加的箱子我没地方放了 我美丽的家园不太容得下五个大箱子了 佣兵房都塞满了 一个佣兵一个行李箱 多好哇 唉 我又要去规划我美丽的家园了", "raw_text": "" }
2021/12/02
5
冰原守卫者
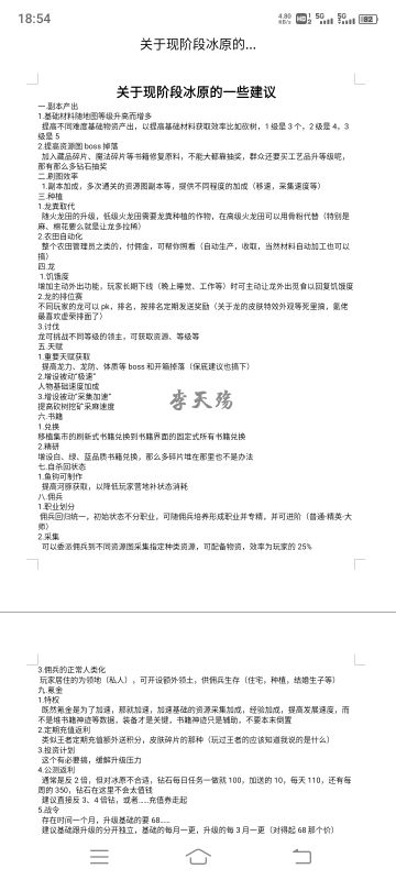
{ "text": "对现版本冰原的一点意见\n\n\n\n 凛冬李天殇,肝到81级\n 冰原李天殇,玩了1,20天到50级\n 闲来无事,给点建议(老夫玩的菜,格局也小,不喜勿喷)\n 部分没多大用的攻略", "raw_text": "" }
2021/07/23
14
冰原守卫者 福利
236440
+110
冰原守卫者
{ "text": "缺口要塞", "raw_text": "" }
2021/12/17
17
冰原守卫者
{ "text": "俺终于半只脚踏入毕业了!😭😭😭😭不过军团排行榜有个BUG,明明俺们军团 守夜人,第一个七级的为啥被排成第二了,可恶😬😬😬,守夜人yyds!", "raw_text": "" }
2021/12/06
5
冰原守卫者
{ "text": "是时候掏出我珍藏的截图了,瞎带节奏有意思?利用老玩家想不起来原有奖励来带新区节奏?,150奖励怎么没有", "raw_text": "" }
2021/12/15
7
冰原守卫者
{ "text": "拉近点就能感受到建筑的乐趣\n顺便我想说 龙装备能隐藏吗?\n我不想这么帅气的龙戴鸡头盔", "raw_text": "" }
2021/12/02
7
冰原守卫者
{ "text": "非常荣幸能在直播间中到大奖,祝冰原守卫者公测顺利。越做越大。感谢雷霆\u00144\u00144\u00146 感谢胡大大,冰原守卫者马公测 大家赶快来吧 福利多多", "raw_text": "" }
2021/10/04
7
18
19
20
21
22
更多相关
冰原守卫者兑换码
冰原守卫者 要塞缺口攻略
冰原守卫者 装备攻略
冰原守卫者 龙攻略
冰原守卫者 攻略
冰原守卫者 家园攻略
帝国纪元 论坛官方内容
冰原守卫者 冰封海港攻略
冰原守卫者 白河军营攻略
冰原守卫者 佣兵攻略
冰原守卫者 福利
冰原守卫者 莱特石桥攻略
冰原守卫者 论坛官方内容
冰原守卫者 副本攻略
冰原守卫者最新动向
冰原守卫者 风暴岛攻略
冰原守卫者 活动攻略
冰原守卫者 工匠攻略
冰原守卫者 资讯
冰原守卫者关卡攻略
打开
查看更多
网页版