打开 App
光与夜之恋 攻略
光与夜之恋 攻略
链接复制成功
快去分享给好友吧~
光与夜之恋
www终于通关第八章!
Mr.C
2021/07/04
光与夜之恋
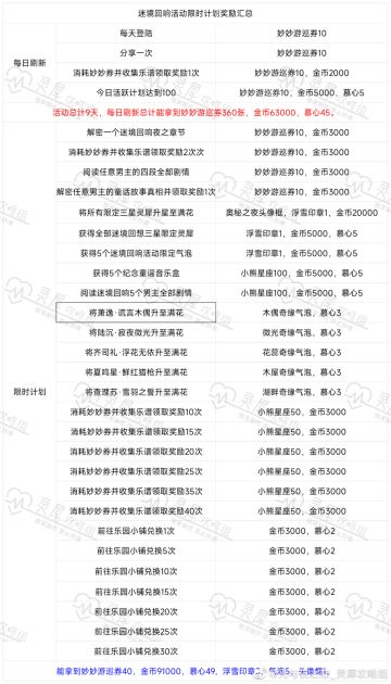
【迷境回响】限时计划攻略
该用户已注销
2023/03/14
2
光与夜之恋
【礼包性价比】迷境回响&尘封的雪影·复刻I
该用户已注销
2023/03/13
1
光与夜之恋 社区同人
15795
+37
光与夜之恋
【秾彩绘意】融彩绘色活动讲解
该用户已注销
2023/05/15
光与夜之恋
【羁梦镜影・囚境】氪金攻略
该用户已注销
2023/04/10
光与夜之恋
【尘埃落定】活动攻略汇总合集
该用户已注销
2023/04/02
1
光与夜之恋
【春见有期】萌新关卡攻略·Day2
该用户已注销
2023/03/25
4
光与夜之恋
【尘埃落定】限时计划获取一览
该用户已注销
2023/04/02
1
光与夜之恋
日常分享一波攻略
King~天翔
2021/07/18
2
光与夜之恋
【羁梦境影•囚境】[六星]陆沉·囚境 卡面属性&萦怀轻语解锁选项一览
该用户已注销
2023/04/10
4
光与夜之恋
【迷途暗影】活动攻略汇总合集
该用户已注销
2023/03/05
2
光与夜之恋
光与夜之恋
迟归
2022/08/20
1
光与夜之恋
【绘心之镜・囚境 】游戏关卡攻略合集
该用户已注销
2023/04/10
1
光与夜之恋
【迷途暗影】执行任务玩法流程
该用户已注销
2023/03/05
1
光与夜之恋
开服到现在的小心得
初七
2021/07/01
1
光与夜之恋
【春见有期】萌新关卡攻略·Day1
该用户已注销
2023/03/24
3
光与夜之恋 抽卡攻略
21075
光与夜之恋
【春见有期】萌新关卡攻略Day6
该用户已注销
2023/03/29
2
光与夜之恋
【念念而归】活动关卡攻略(全部内容已更新完毕)
该用户已注销
2023/04/20
1
7
8
9
10
11
更多相关
魔域世界最新动向
少年西游记2 论坛官方内容
暗黑破坏神:不朽 暗黑破坏神攻略
崩坏3 姬子攻略
世界战史:先秦最新动向
封神幻想世界 资讯
RYCEAM(TapTap测试版) 资讯
钢岚(测试服)最新动向
使魔计划 活动攻略
引力泡泡 论坛官方内容
乔乔的奇妙冒险 黄金赞歌 社区同人
S4U:都市朋克2011与爱的重拳最新动向
悠久之树 回响攻略
锦绣江山 论坛官方内容
舌尖上的小镇最新动向
竹马胭脂铺 论坛官方内容
世嘉口袋创造球会 论坛官方内容
不思议迷宫 社区同人
歧路旅人:大陆的霸者 亚芬攻略
天地劫:幽城再临兑换码
打开
查看更多
网页版