打开 App
像素射击最新动向
像素射击最新动向
链接复制成功
快去分享给好友吧~
像素射击
12周年-时光猎人(周年日常瞎扯)
TIYOU
2025/08/02
4
像素射击
关于嗜血加强问题
北极狼
2025/08/01
19
像素射击
12周年活动预告 - 真相问答 测谎仪版 (内含礼包码)
Ryan1970
2025/08/01
156
像素射击 论坛精华
35706
+81
像素射击
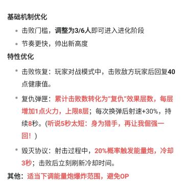
嗜血调整公告 | 最帅猎手重返战场!
Ryan1970
2025/07/29
83
像素射击
谁能回答以下问题。
ᅟ ᅟ ᅟ
2025/07/28
3
像素射击
以防很多人没注意到
XiLIo-0123
2025/07/26
4
像素射击
冰炎加强方案如下
秋楠叶
2025/07/25
2
像素射击
赛季最终调整方案
Ryan1970
2025/07/25
44
像素射击
赛季匹配分组机制调整【已生效】
Ryan1970
2025/07/23
15
像素射击
自制缝合怪版技能
XiLIo-0123
2025/08/01
6
像素射击
嗜血调整公告 | 补充协议
Ryan1970
2025/08/01
30
像素射击
工坊更新-提前爆料|环境设置
Ryan1970
2025/07/29
49
像素射击
我追猎大帝要加强了
这
2025/07/29
4
像素射击
【匹配机制】道出玩家心声😇指出游戏不足👿
CNR判官
2025/07/28
4
像素射击
之前周年庆ss剪影的时间
XiLIo-0123
2025/07/27
7
像素射击
想到个好玩的武器(◕ܫ◕)
ᅟ ᅟ ᅟ
2025/07/25
2
像素射击 社区同人
7854
+76
像素射击
躲猫猫地图征集活动参赛地图:【魔法森林】
XiLIo-0123
2025/07/24
8
像素射击
喷界方方面面不用我多说,不懂来问我
网黑
2025/07/23
4
7
8
9
10
11
更多相关
像素射击 活动攻略
像素射击 蜕变者攻略
像素射击 论坛官方内容
像素射击 福利
像素射击 排位攻略
像素射击 赛季攻略
像素射击 步枪攻略
像素射击 护甲攻略
像素射击 论坛精华
像素射击 魔音左轮攻略
像素射击 攻略
像素射击 资讯
像素射击 制作攻略
像素射击 地图攻略
像素射击 故事模式攻略
像素射击 武器攻略
像素射击 社区同人
像素射击强度榜
最强蜗牛 攻略
像素射击兑换码
打开
查看更多
网页版