打开 App
像素世界冒险 论坛精华
像素世界冒险 论坛精华
链接复制成功
快去分享给好友吧~
像素世界冒险
欢迎加入玩家群沟通交流答疑解困
像素世界冒险:黑洞角斗场
2021/10/12
3
像素世界冒险
魔杖转生流 新手篇(一层到一千六层内)
思与哲
2021/10/24
17
像素世界冒险
关于游戏美术资源的申明
像素世界冒险:黑洞角斗场
2021/10/24
12
像素世界冒险 论坛官方内容
6699
+1
像素世界冒险最新动向
27476
+4
像素世界冒险
萌新常见问题答疑
忆婷之梦
2021/11/16
30
像素世界冒险
像素世界 · 魔物入侵 第二赛季将于12月29日8点正式开放!
像素世界冒险:黑洞角斗场
2021/12/28
6
像素世界冒险
{ "text": "水冥速推速转 新手篇\n\n这套体系的主要打法是要把狂风优先点到上线攻速。这样速推推图都会对我们有帮助。让我们更快的进入这个游戏的玩法。\n\n(符石套装):等级36级命运,选择符文水星,冥王星\n(天赋加点顺序):攻速-暴击-最小伤害-最大伤害-额外伤害(强力)\n(专精加点):纯智力。因为冥王星特性。智力加成十倍。有了水星特性攻击必定中。不用担心怪物的闪避和回闪。\n(遗物加点):优先狂风箭矢。攻速是入坑这个游戏的第一手准备。上线攻速是8s/每秒。大概狂风点到77-85左右加上天赋加攻速可以做到8.0。后期根据自己转职的看是走推图智敏流还是走挂机谷神流再选择其他遗物加点。", "raw_text": "" }
2021/10/23
23
像素世界冒险
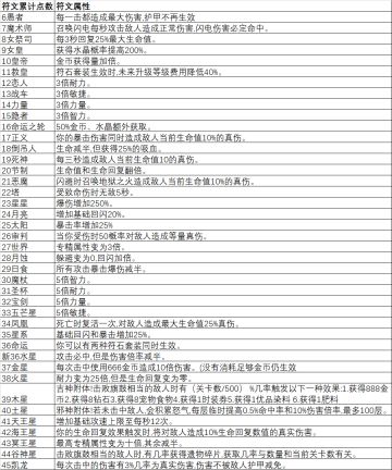
{ "text": "整理了宠物属性(不含黑洞)、符文、神器属性,供大家参考交流😈", "raw_text": "" }
2021/10/19
30
更多相关
哆啦A梦飞车 资讯
校花的贴身高手:天阶岛 论坛官方内容
妄想症:Deliver Me 论坛官方内容
弹壳特攻队 装备攻略
像素世界冒险最新动向
红颜霸业 论坛官方内容
三国志幻想大陆2:枭之歌阵容推荐
永远的蔚蓝星球 图腾攻略
代号:端午最新动向
跳跳大冒险最新动向
香肠派对 身份卡攻略
失物终点站2 资讯
狩猎时刻 龙晶攻略
魔力调查局 资讯
王者荣耀 马可攻略
像素世界冒险 资讯
暗黑破坏神IV(PC) 攻略
我的技能无限触发 论坛官方内容
落樱2:千乐之章 资讯
像素世界冒险 论坛官方内容
打开
查看更多
网页版