打开 App
传说之旅 论坛精华
传说之旅 论坛精华
链接复制成功
快去分享给好友吧~
传说之旅
不想再叠血的玩家可以移步这里
一饮思念如水
2020/03/31
12
传说之旅
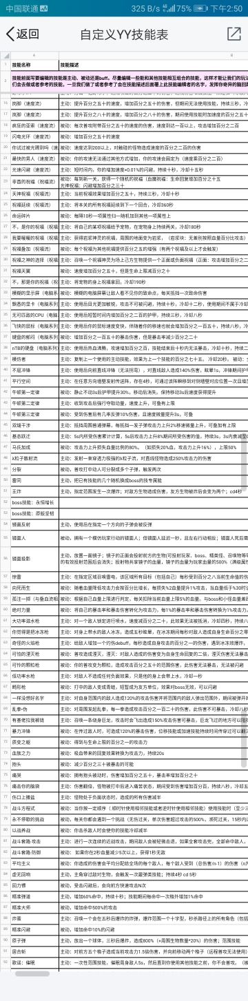
无尽模式叠血流打法 打完普通关卡可以刷刷无尽模式,无尽模式现在除了叠血流其他的方法都打不了,关卡越往后怪的伤害越高。叠血流还要注意的就是不能打快,生命值血量参考暂停键里的面板,左上方血条是虚血,都是buff加上去的,面板里的血在到下一关的时候会变成现有血量。 叠血流推荐技能搭配:1共进退,2.永恒增长,3.绿帽大军,4.怒意,5.冰之墙。 注意几点,有冰之墙就放,最好是把自己围在墙角。冰之墙是召唤
𓃘
2020/04/14
9
传说之旅
手残福利来了
Pagy
2020/04/12
13
传说之旅 资讯
122700
+10
传说之旅 攻略
273573
+54
传说之旅
{ "text": "嗨!\n此次105版本更新只是处理了广告问题,老玩家慎重更新,有概率丢档,新用户可随意~\n祝君生活愉快,天天开心~", "raw_text": "" }
2022/05/20
29
传说之旅
人人都是策划
咸鱼
2020/05/05
20
传说之旅
1.6图鉴(1.6.35)
我最讨厌雪糕了!
2020/04/01
20
传说之旅
{ "text": "招人辣", "raw_text": "" }
2020/11/30
18
1
2
更多相关
我的御剑日记最新动向
幽灵事务所2:查利 社区同人
欧陆战争6:1804最新动向
狩猎使命 论坛官方内容
兔豆冒险 武侯祠攻略
边缘迷阵-魂武 论坛精华
诸神皇冠最新动向
星坠最新动向
基因猎人最新动向
勇者不断升级 论坛官方内容
请问你为啥这么厉害 论坛官方内容
燃烧乌托邦指南最新动向
传说之旅 论坛官方内容
传说之旅最新动向
传说之旅 资讯
代号:Coven 论坛官方内容
王的崛起 攻略
桃之道 资讯
传说之旅 攻略
#コンパス【戦闘摂理解析システム】-マルチプレイでオンライン対戦できる新感覚共闘PvP対戦ゲーム- 社区同人
打开
查看更多
网页版