打开 App
三国戏魏传 武将攻略
三国戏魏传 武将攻略
链接复制成功
快去分享给好友吧~
三国戏魏传
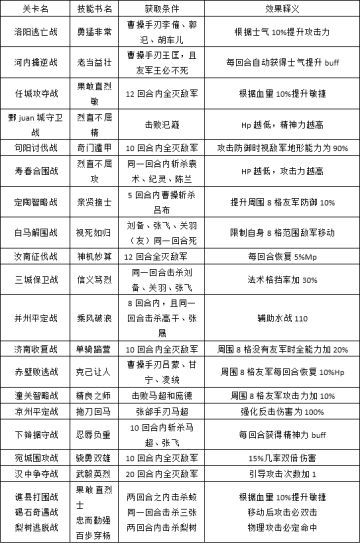
武将培养推荐
粗茶淡饭
2023/03/15
11
三国戏魏传
写一写目前个人氪金以及武将培养思路
这就尴尬了
2022/06/05
16
三国戏魏传 论坛官方内容
134521
+81
三国戏魏传
三国戏魏传攻略3.0版——推周武将推荐、元宝分配、练果教程
水獭菌
2022/09/23
11
三国戏魏传
云顶攻略~当阳不养武将怎么过
云顶看日落
2023/03/10
2
三国戏魏传 福利
7754
+7
更多相关
三国之旅 论坛官方内容
三国戏魏传 福利
吃豆大作战 论坛官方内容
逐鹿 袁术攻略
龙纪元最新动向
勇闯天涯 论坛官方内容
三国戏魏传 社区同人
勇者大乱斗(Bit Heroes) 论坛精华
三国志威力无双 资讯
三国戏魏传 论坛官方内容
放置江湖 特性攻略
猫咪公寓(测试服)最新动向
三国戏魏传 攻略
S1eepw01k最新动向
三国戏魏传关卡攻略
三国戏魏传最新动向
三国戏魏传 论坛精华
三国戏魏传 资讯
史莱姆与地下城 福利
QQ炫舞最新动向
打开
查看更多
网页版